Inicio » Transparencia y acceso a la información publica » Estructura Orgánica – Organigramas
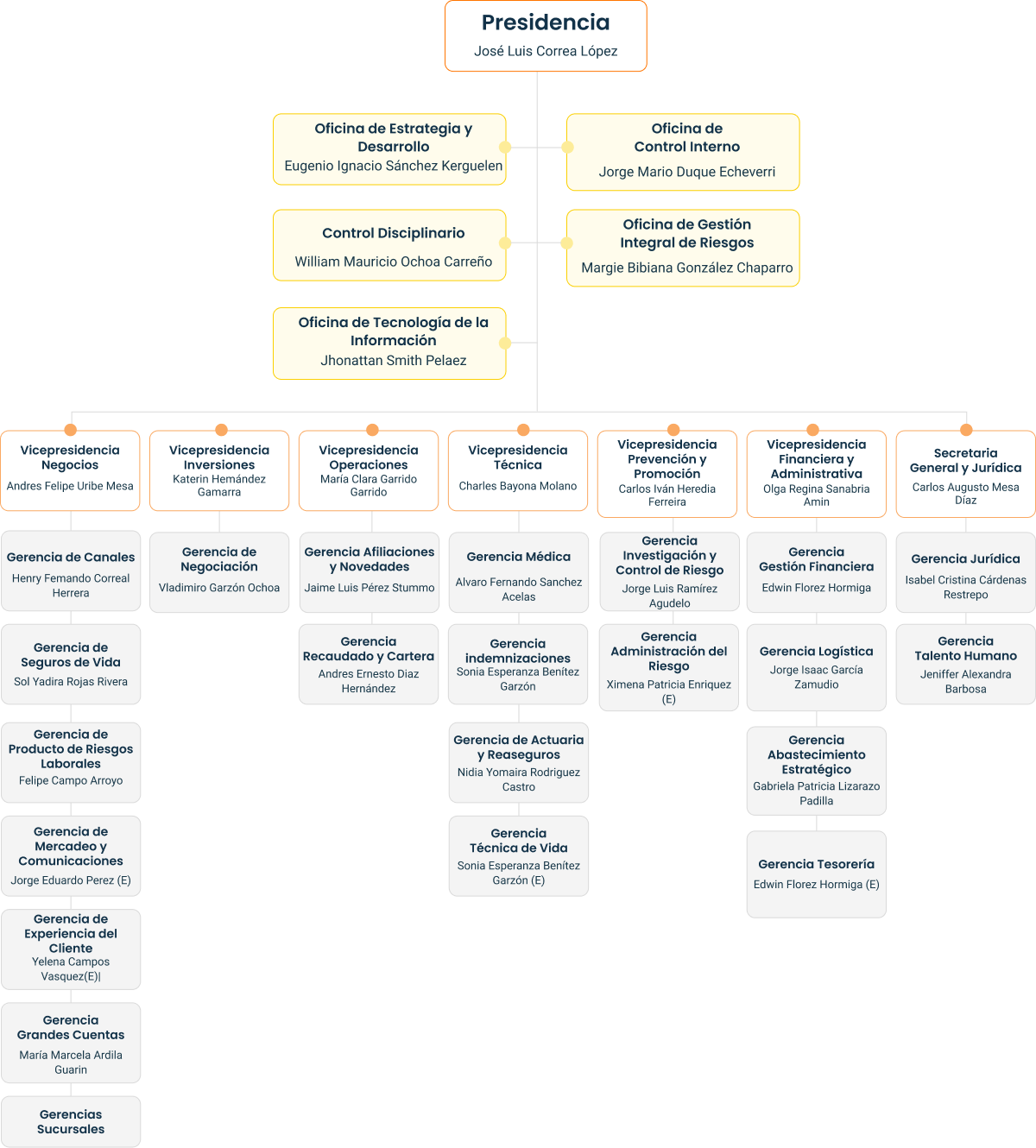
José Luis Correa López
Eugenio Ignacio Sánchez Kerguelen
William Mauricio Ochoa Carreño
Jhonattan Smith Peláez Nimisica
Jorge Mario Duque Echeverri
Margie Bibiana González Chaparro
Andrés Felipe Uribe Mesa
Henry Fernando Correal Herrera
Sol Yadira Rojas Rivera
Felipe Campo Arroyo
Jorge Eduardo Pérez Velásquez ( E )
Yelena Campos Vasquez (E)
María Marcela Ardila Guarín
Gamarra Katerin Hernández
Vladimiro Garzón Ochoa
María Clara Garrido Garrido
Jaime Luis Pérez Stummo
Jorge Alberto Godoy Lozano
Charles Rodolfo Bayona Molano
Álvaro Fernando Sánchez Acelas
Sonia Esperanza Benítez Garzón
Nidia Yomaira Rodríguez
Luis Ernesto Torres Guzmán
Carlos Iván Heredia Ferreira
Ximena Patricia Enríquez Lozano
Yelena Campos Vásquez
Olga Regina Sanabria Amín
Edwin Flórez Hormiga
Jorge Isaac García Zamudio
Gabriela Patricia Lizarazo Padilla
Edwin Flórez Hormiga ( E )
Carlos Augusto Mesa Díaz
Isabel Cristina Cárdenas Restrepo
Jennifer Alexandra Barbosa Escobar
Luis De Jesús Torres Yaguna
Diego Mauricio Galvis Wolf
Luis De Jesús Torres Yaguna
Sebastián Mejia Aramburo
Jorge Eduardo Pérez Velázquez
Margarita María Ramírez Tafur
Maritza Cortés Manrique
Sebastián Mejía Aramburo
Sebastián Mejía Aramburo
Marco Emmanuel Rincón Salcedo
Luz Stela Villa Luna
Jhon Freddy Montero Pulgarín
Ricardo Antonio Pion Botero
Ana Milena Pérez Smit
Marco Emmanuel Rincón Salcedo (E)
Katya Helena Hernández
Martha Lucía Rey Villamizar
Lilibet Suárez Pacheco
María Carolina Rincón Reyes
Lina Angélica Portillo Páez
Norberto Alonso Espinel Ortega
Carolina Vásquez Castillo
Néstor Andrés Zúñiga Muñoz
Christian Armando Sastoque Escobar
Felipe Campo Arroyo (E)
Paula Mateus Prieto
Efrén Suárez Ardila
Darío Fernando Fuertes Jurado
Usamos cookies para mejorar tu experiencia, analizar el tráfico y mostrarte contenido personalizado. Puedes gestionar tus preferencias en cualquier momento. Políticas de Privacidad y Condiciona de Uso aquí.
Las cookies necesarias ayudan a hacer una página web utilizable activando funciones básicas como la navegación en la página y el acceso a áreas seguras de la página web. La página web no puede funcionar adecuadamente sin estas cookies.
Las cookies estadísticas ayudan a los propietarios de páginas web a comprender cómo interactúan los visitantes con las páginas web reuniendo y proporcionando información de forma anónima.
Las cookies de marketing se utilizan para rastrear a los visitantes en las páginas web. La intención es mostrar anuncios relevantes y atractivos para el usuario individual, y por lo tanto, más valiosos para los editores y terceros anunciantes.
Las cookies de preferencias permiten a la página web recordar información que cambia la forma en que la página se comporta o el aspecto que tiene, como su idioma preferido o la región en la que usted se encuentra.
Las cookies necesarias ayudan a hacer una página web utilizable activando funciones básicas como la navegación en la página y el acceso a áreas seguras de la página web. La página web no puede funcionar adecuadamente sin estas cookies.
Las cookies estadísticas ayudan a los propietarios de páginas web a comprender cómo interactúan los visitantes con las páginas web reuniendo y proporcionando información de forma anónima.
Las cookies de marketing se utilizan para rastrear a los visitantes en las páginas web. La intención es mostrar anuncios relevantes y atractivos para el usuario individual, y por lo tanto, más valiosos para los editores y terceros anunciantes.
Las cookies de preferencias permiten a la página web recordar información que cambia la forma en que la página se comporta o el aspecto que tiene, como su idioma preferido o la región en la que usted se encuentra.
No se puede deseleccionar. Las cookies necesarias ayudan a hacer una página web utilizable activando funciones básicas como la navegación en la página y el acceso a áreas seguras de la página web. La página web no puede funcionar adecuadamente sin estas cookies.